广州铁路监督管理局2025年三季度铁路专用设备行政许可企业监督检查情况通报

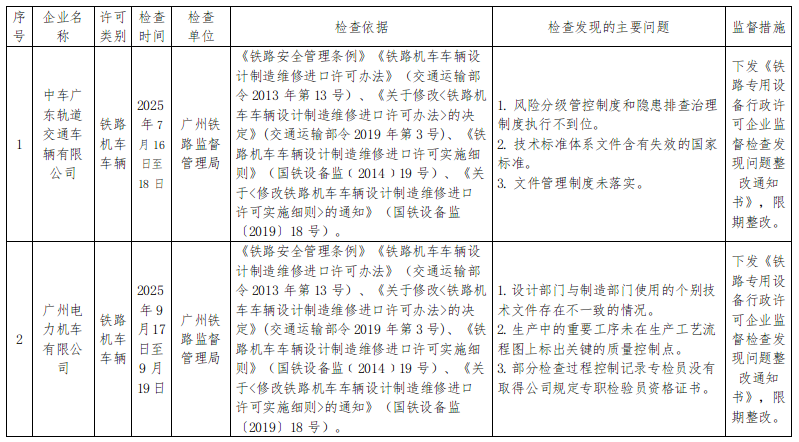
  2025年三季度,按照《行政许可法》《铁路安全管理条例》等法律法规,以及《铁路机车车辆设计制造维修进口许可办法》等有关规定,依据《2025年度铁路专用设备行政许可企业监督检查计划》,广州铁路监督管理局对中车广东轨道交通车辆有限公司、广州电力机车有限公司等2家单位依法开展铁路专用设备行政许可企业监督检查,共发现问题17个,下发《铁路专用设备行政许可企业监督检查发现问题整改通知书》2份,要求受检企业对监督检查发现的问题进行整改,按时提交整改报告。
  同时,广州铁路监督管理局将结合履职工作实际,适时对企业整改情况进行复查,持续加强铁路专用设备产品质量安全监管工作。现将监督检查结果通报如下:
手机版
分享到微信
×

用微信“扫一扫”,点击右上角分享按钮,
即可将网页分享给您的微信好友或朋友圈。